芯城品牌采购网 > 品牌资讯 > 技术方案 > 无线电池充电器使用感性耦合的解决方案
芯城品牌采购网
8355
电池在日常设备中的使用越来越普遍。在许多日常产品中,很难或无法使用充电连接器。例如,有些产品需要密封外壳,以保护敏感电子产品免受恶劣环境的影响,并方便清洁或消毒。其他产品可能太小,无法提供连接器,而在电池供电应用(包含移动或旋转部件)产品中,则无法通过连接线充电。在这些及其他应用中,无线充电能够带来更多增值,性能可靠鲁棒。
无线供电有很多种方式。通常在不到几英寸的距离采用容性或感性耦合方式。本文讨论使用感性耦合的解决方案。
在典型的感性耦合无线电源系统中,由发射线圈产生交流磁场,然后在接收线圈中感应产生交流电,就像典型的变压器系统一样。变压器系统和无线电源系统的主要区别在于,变压器系统通过气隙或其他非磁性材料形成的间隙将发射器和接收器分开。此外,发射线圈和接收线圈之间的耦合系数通常很低。变压器系统的耦合系数通常为0.95至1,而无线电源系统的耦合系数为0.8至0.05。
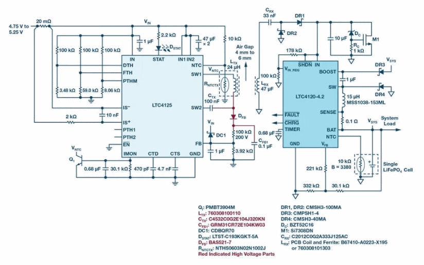
图1. 在无线电源系统中,LTC4125在103 kHz下驱动24 H发射线圈,输入电流阈值为1.3 A,频率限值为119 kHz,发射线圈表面温度限值为41.5°C,LTC4120-4.2在接收器端用作400 mA单节锂离子电池充电器。
无线电池充电基础知识
无线电源系统由气隙分隔的两部分组成:发射(Tx)电路(包括发射线圈)和接收(Rx)电路(包括接收线圈)。
在设计无线电源电池充电系统时,实际能够增加电池能量的电量是一个关键参数。接收功率取决于许多因素,包括:
● 发射的功率值
● 发射线圈和接收线圈之间的距离和对准状况,通常用线圈之间的耦合系数来表示
● 发射和接收组件的容差
任何无线电源发射器设计的主要目标都是使发射电路能够产生一个强场,确保在 坏的功率传输条件下提供所需的接收功率。但是,避免在 佳情况下接收器过热和电气过载也同样重要。当输出功率要求较低且耦合性能出色时,这一点尤为重要。例如,电池使用靠近发射线圈的接收线圈充满电时的电池充电器。
使用LTC4125的简单而完整的发送器解决方案
LTC4125 发送器 IC 旨在与 Power by Linear 产品系列中的一款电池充电器 IC 配对,将后者用作接收器;例如,LTC4120—无线功率接收器和电池充电器IC。
LTC4125具有简单、强大且安全的无线功率发送器电路所需的所有功能。尤其能够根据接收器负载要求调整其输出功率,以及检测是否存在导电异物。
如前所述,无线电池充电器系统中的发送器需要产生强磁场,以保证在 坏的功率传输条件下传递功率。为此,LTC4125采用了一种专有 AutoResonant 技术。
LTC4125 AutoResonant 驱动可确保每个SW引脚上的电压始终与引脚输入电流同相。参考图2,当电流从SW1流向SW2时,开关A和C打开,同时开关D和B关闭,反之亦然。用这种方法循环锁定驱动频率,确保LTC4125始终以其谐振频率驱动外部LC网络。即使连续变化的变量影响LC谐振器的谐振频率,如温度和附近接收器的反射阻抗,也是如此。

“图2. LTC4125 AutoResonant驱动
利用这种技术,LTC4125 不断调整集成全桥开关的驱动频率,以便与串联LC网络的实际谐振频率相匹配。这样,LTC4125就能够在发射器线圈中有效地建立一个大振幅交流电流,既不需要高直流输入电压,也不需要高 LC值。
LTC4125还通过改变全桥开关的占空比来调整串联LC网络上的波形的脉冲宽度。通过调高占空比,串联LC网络中将产生更多的电流,从而为接收器负载提供更高的功率。
LTC4125定期扫描此占空比,针对接收器端的负载条件寻找 佳操作点。这种 佳功率点搜索允许较大的气隙容限和线圈错位容限,同时避免在所有情况下造成接收器电路过热和电气过载。使用单个外部电容即可对扫描间隔轻松编程。
“图3. LTC4125脉冲宽度扫描 — Tx线圈中的电压和电流随占空比增加而增大。
图1中所示的系统具有较高的错位容限。当线圈明显错位时,LTC4125 能够调整产生的磁场强度以确保 LTC4120 接收到满负荷充电电流。在图1所示的系统中,长达 12 mm 的距离可传输高达 2 W。
导电异物检测
任何可行无线功率传输电路的另一个基本特征是能够检测发射线圈产生的磁场中是否存在导电异物。发射电路旨在向接收器提供数百毫瓦以上的功率,需要能够检测是否存在导电异物,以防止异物中形成涡流,导致发热。
LTC4125 的 AutoResonant 架构允许采用独特方式,让 IC 检测是否存在导电异物。导电异物会降低串联 LC 网络中的有效电感值。从而导致AutoResonant驱动器提高集成全桥驱动频率。
图4. 存在和不存在导电异物时有LTC4125发送器LC谐振器电压频率比较。
图5. 在无线电源系统中,LTC4125在103 kHz下驱动24 H发射线圈,频率限值为119 kHz,发射线圈表面温度限值为41.5°C,LT3652HV在接收器端用作1 A单节LiFePO4(3.6 V浮动)电池充电器。
通过电阻分压器对频率限值进行编程设置后,LTC4125在AutoResonant驱动超过此频率限值时,可在一段时间内将驱动脉冲宽度减小到零。这样,当LTC4125检测到存在导电异物时,将停止传输功率。
注意,利用这种频移现象来检测是否存在导电异物,即可用谐振电容(C)和发射线圈电感(L)的容限换取检测灵敏度的提高。对于每一个L值和C值的5%典型初始公差,可以用比典型LC值的预期固有频率高10%的频率进行频率限值编程,以获得合理的异物检测灵敏度和可靠的发送器电路设计。但是,更紧密的公差1%的元件设置的频率限值仅比典型的预期固有频率高3%,就可以获得较高的检测灵敏度,同时仍保持设计的鲁棒性。
功率电平灵活性和性能
通过调整电阻和电容值,还可采用相同的应用电路与不同的接收器IC配对,获得更高的充电功率。
由于发射电路具有高效全桥驱动器,并且接收电路采用高效降压开关拓扑,系统整体效率可高达70%。系统整体效率根据发射电路的直流输入和接收电路的电池输出数据计算得出。请注意,对于系统整体效率而言,两个线圈的品质因数及其耦合状况,与电路的其余部分同样重要。
LTC4125 的所有这些特性都是在发射器和接收器线圈之间未进行直接通信的情况下实现的。因此可形成一个简单的应用设计,包括各种高达5 W的功率要求,以及许多不同的物理线圈配置。

“图6. 使用LTC4125的典型全无线功率发送器电路板。
图6显示典型的 LTC4125 应用电路具有小尺寸,布局简洁的特性。如前所述,大多数特性都可使用外部电阻或电容定制。
结论
LTC4125 是一款功能强大的新型 IC,可提供创建安全、简单且高效的无线功率发送器所需的所有特性。AutoResonant 技术、 佳功率搜索以及通过频移检测导电异物的功能,简化了全功能无线功率发送器设计,并提供出色的距离和对准容限。LTC4125 是获得无线功率发送器可靠设计的一种不错的选择。
免责声明:
文章内容转自互联网,不代表本站赞同其观点;
如涉及内容、图片、版权等问题,请联系2644303206@qq.com我们将在第一时间删除内容!